|
钙基固定床/移动床干法脱硫脱硝(即无氨脱硝)一体化在多个行业领域的应用1.钙基固定床干法脱硫脱硝(无氨脱硝)介绍 1.1工艺说明 根据烟气流量、污染物浓度、温度等原始条件,结合空塔流速、料层厚度等工艺要求,确定固定床(脱硫脱硝塔)的数量和规格; 烟气经固定床(脱硫脱硝塔)由下部往上部升,干法脱硫脱硝剂在重力作用下从上部往下部降,与烟气进行逆流接触(此为轴向流方式,亦可以采用径向流方式)。 该种工艺脱硫脱硝方式仅需配套固定床干法脱硫脱硝反应器即可,无需另行设置除尘装置,脱硫剂脱硝剂颗粒形成的固定床本身有抑尘除尘作用(颗粒层除尘原理)。 采用脱硫剂催化把烟气中的二氧化硫先氧化成为三氧化硫然后被氢氧化钙吸收生成硫酸钙; SO2 + 1/2 O2 → SO3 SO3 + Ca(OH)2 → CaSO4 + H2O 当氢氧化钙与二氧化氮反应时,会生成硝酸钙(Ca(NO3)2)和水(H2O)。 Ca(OH)2+2NO2→Ca(NO3)2+H2O 整个过程不使用水,亦不产生废水。 脱硫脱硝效果可以根据要求调节接触时间即可,可以达到100 %去除,脱硫对于烟气条件短时间的一些波动不敏感,对于烟气温度也不很敏感,几乎适用于所有的烟气条件。 脱硝对温度有一定的要求,但是比SCR脱硝催化剂的适用温度低很多,可以非常有效的降低成本。 脱硫脱硝塔在结构上采用单元化设计,通过灵活的单元开启和关闭可适应炉窑负荷变化,且系统布置灵活,可正负压运行。 1.2 钙基固定床干法脱硫脱硝一体化的优势和特点 ♢ 一次性投资较低; ♢ 运行成本较低;钙基固定床干法整体阻力损失较小,因此动力消耗即电耗较低,且无需进行升温(无氨脱硝升温幅度低),不必使用(减少使用)燃料介质; ♢ 占地面积小,尤其适用于现场空间较小,且不规则区域; ♢ 钙基固定床干法(脱硫)产生的硫酸钙为固废,我司可进行回收; ♢ 钙基固定床干法(脱硝)产生的硝酸钙为固废,我司可进行回收; ♢ 钙基固定床干法系统几乎免维护,无需新设岗位工人,检修维护方便简单; 更为值得关注的是: • 钙基固定床可以同时实现脱硫和脱硝的功能,对于需要分期建设的,可以预留后期塔内装填脱硫剂或者脱硝剂的空间,后期需要增加脱硫或者脱硝功能时,无需改造无需停炉无需增加新设备设施,仅在线填装脱硫剂或者脱硝剂即可; • 钙基固定床所有副产物均为固废,相较于小苏打脱硫的钠盐、SCR脱硝的催化剂危废,更加易于处理,而且我司可以负责回收,解决客户的后顾之忧; • 特别是无氨脱硝方式,作为钙基固定床干法脱硫脱硝一体化的组成部分,无氨脱硝彻底实现了无氨化,解决了氨水作为危险品运输、储存、输送的繁琐和风险点; • 不使用氨水,则彻底解决了氨逃逸问题; • 解决了脱硝催化剂危废难于处理或者处理成本高,SCR脱硝对温度要求较高,导致运行成本居高不下的问题; 1.3 政策鼓励 更为值得关注的是,中华人民共和国工业和信息化部,生态环境部公告2023年第33号文《国家鼓励发展的重大环保技术装备目录(2023年版)》中,明确提出将固定床干法烟气处理装备收入其中,作为国家鼓励发展的技术形式;
1.4 专利及专有技术(与固定床、脱硫剂脱硝剂相关)
2. 钙基固定床干法脱硫脱硝(无氨脱硝)的实际应用 2.1 钢铁企业各类炉窑(加热炉、热风炉、电厂锅炉、石灰窑等)
2.1 生物质行业 无论对于有汽化炉或者直接燃烧生物质原料的情况,建议采用如下方案: 生物质锅炉烟气 → 换热器等热量回收 → 除尘器 → 钙基固定床干法脱硫脱硝一体化; 采用该工艺形式,除尘器不用选用高温型,可以节约成本; 钙基固定床干法脱硫脱硝一体化,可以同时实现脱硫脱硝功能,同时有抑尘降尘作用,无需后续再设置除尘装置; 总体布局紧凑,投资较低,几乎免维护,经济性*;
2.3焦化行业 钙基固定床干法脱硫(脱硝)一体化亦可用于焦化行业,诸如焦炉烟气的综合治理;
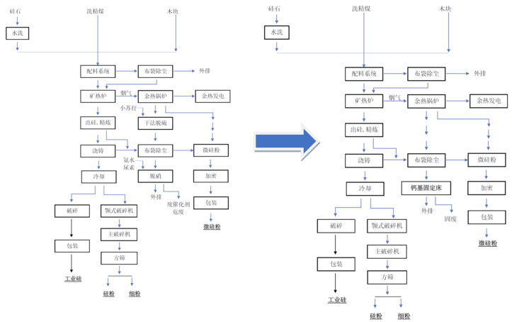
2.4 硅材料
钙基固定床干法脱硫脱硝一体化,在硅材料行业的应用,解决了如下问题: • 脱硫脱硝系统位于除尘器后,对微硅粉的品质、纯度均无影响; • 除尘器后的烟气,其颗粒物浓度大幅度降低,解决了原始烟气中颗粒物浓度较高对脱硫效果有负面影响的问题; • 脱硝剂采用无氨脱硝剂,无需使用氨水等物质,解决了氨水运输储存问题尤其氨逃逸问题; • 采用该方式后,无论脱硫剂还是脱硝剂,副产物均为固废,供应商亦可以提供副产物回收和维保等一些列服务; • 固定床形式几乎免维护,无需增设岗位工人; 2.5 其他 钙基固定床干法脱硫脱硝(无氨脱硝)一体化,基于其自身特性和优势特点,可以用于多个行业和领域以及多种类型的炉窑的烟气综合治理,而且效果指标优异; |










